高速先生成员--王辉东
古人云 “三人行,必有我师焉”,这要是换成三个 AI 凑一块儿,那场面,简直太有看头了,谁是吾师也。
本人最近一直在拍PCB生产流程的视频,为公司22周年生日献礼。
我在高速先生视频号直播时和大家多次说过,要从最基础的PCB生产流程开始,来讲解PCB的设计和生产之间的关系,避免出现更多的DFM案例。
刚进行到第二期内层的上半部分,在视频配音阶段问题来了。
咱们还是先看视频吧。
在印刷电路板(PCB)制造领域,菲林占据着举足轻重的地位,它就像是影子英雄,默默地支撑着整个电路板的制造过程。从感光显影到保护隔离,从抗蚀模板到导热粘合,菲林以其独特的方式,确保了PCB的精确制造和稳定运行。
线路板厂常用的菲林主要分为正片菲林和负片菲林两类。正片菲林上的图案与最终 PCB 上的线路图案一致,在曝光过程中,透明部分允许紫外光线通过,使覆铜板上对应区域的感光材料发生反应;负片菲林则相反,图案部分不透明,未被图案覆盖的透明区域在曝光时让紫外光透过。

菲林主要由片基和感光乳剂两大部分组成。片基通常采用聚酯材料,为菲林提供稳定的物理支撑,确保其在生产过程中不易变形;感光乳剂则是菲林实现图像记录的关键,主要成分包括卤化银颗粒和明胶,卤化银在光线作用下会发生光化学反应,从而记录下图像信息。
在 PCB 生产流程中,菲林扮演着图形转移载体的核心角色。其工作起始于菲林绘片环节,通过计算机辅助设计(CAD)数据,利用专门的绘图仪将电路图案绘制在菲林上。绘图仪根据设计数据,控制激光或喷墨装置,在菲林的感光乳剂层上形成精确的图案。这一过程就如同画家依照草图在画布上精心创作,每一个线条的绘制都决定着最终作品的准确性。
随后,菲林进入图形转移阶段,这是将菲林上的图案转移到覆铜板上的关键步骤。其原理是利用曝光工艺,将菲林紧密贴合在覆铜板上,通过紫外线照射。菲林上透明区域允许紫外线透过,使覆铜板上对应的感光材料发生光化学反应,形成与电路图案一致的潜影。经过显影工序,未曝光的感光材料被去除,而曝光部分的感光材料则保留下来,从而在覆铜板上呈现出清晰的电路图案。这一过程要求菲林具有极高的尺寸稳定性,因为任何细微的尺寸变化都可能影响最终 PCB 产品的线路精度和性能。
菲林曝光的原理。

菲林在PCB人心中,那是王者荣耀,神一样的存在。
哪啥是菲林呢,说白了菲林就是胶片,也叫底片。

菲林虽有千般好,但是它会受外界和加工的影响,有变形、涨缩、擦花、脏污等不良,对存储环境和管理要求极严,它一直是PCB工厂生产的宠儿,直到LDI出现。

LDI:Laser direct imaging 激光直接成像,它的作用是把客户设计出来的图形打印(曝光)到电路板上,可以形象的把LDI看作一台大型打印机。
LDI以激光束直接聚焦在感光材料表面进行曝光。把图形打印在电路板(PCB--Printed Circuit Board)或者其它一些特殊的感光材料上。
激光具有高的相干性、方向性和单色性,能够被高度聚焦成很小的光斑(直径可达到微米甚至亚微米级别),为高精度光刻提供了技术基础。激光照射在光刻胶(或其他感光材料)上时,光子能量被光刻胶分子吸收,使分子内部能量升高并引发化学反应,通常为化学键的断裂或者交联等反应。然后通过显影过程选择性去除特定区域的光刻胶形成期望的图形。不同类型和波长的激光可以针对不同的感光材料和光刻工艺需求进行选择。

策划部同事先发现了问题,说菲林的涨缩这个词是错别字,应该是胀缩。
我在线路板行业做了20多年,大家一直都是用涨缩,怎么就错别字了。
我说不同意,是涨缩。
突然群里又弹出来两副图,老大参与进来了。


然后说他又问了豆包,豆包给出解释如下:

这么快就要下结论了,不行,俺也要跟一张,于是先从度娘上搜一下。
俺打了个“胀缩”,度娘还是显示是“涨缩”呀。

我刚想着这个有说服力吧,群里又弹出一副图。

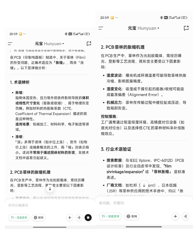
不能老是拿豆包当干粮,老大还去问了元宝。
元宝也站在豆包这一边。

啊,既然你们都去问AI,那我也去问,我去问最近大火的deepseek.

为了这件事,这一夜我失眠了,我在床上摊饼,翻来覆去睡不着,不行起床我也去问问豆包,你猜豆包怎么说,请看下面的大屏幕。

好纠结呀,大家说我选哪个?
本期提问
亲爱的朋友们,关于PCB菲林变形,你是支持涨缩呢还是胀缩,大家从专业角度出发和日常经验积累来分析一下,你选择哪一个。
一博科技成立于2003年3月,深圳创业板上市公司,股票代码: 301366,专注于高速PCB设计、SI/PI仿真分析等技术服务,并为研发样机及批量生产提供高品质、短交期的PCB制板与PCBA生产服务。致力于打造一流的硬件创新平台,加快电子产品的硬件创新进程,提升产品质量。