关于过孔做树脂塞孔电镀填平的设计,客户一直认为盘中孔做POFV,其它的地方做绿油塞孔,你认为这个要求合理
吗,工程师总觉得这样操作是节约成本,其实是浪费,打开今天的案例,了解案例背后的秘密。
高速先生成员--王辉东
节约创造价值,节省就是赢利。
只有花掉的钱才是真正属于你的财富。
孙工在设计PCB时,时时将节约成本记在心间。
这不他刚投了一款板,备注要用树脂塞孔+阻焊塞孔。

POFV的名词解释:
POFV(Plating Over Filled Via)是对过电孔先树脂塞孔再镀铜覆盖树脂层的常规做法。
钻孔 》》电镀 》》塞孔前处理 》》塞孔 》》烘烤 》》研磨
目的:
为达到过孔塞孔100%塞满的需求,塞孔操作压力无可避免的将造成孔径两端之油墨额外突出,因此塞孔油墨在硬化后尚需将两端突出之油墨予以研磨平整,方可以进行下一道工序,避免在后续的金属化或成线制程中,发生电镀不良与线路缺点等不良后果。

POFV的切片图,孔内塞树脂,孔上电镀铜,既满足了内部导通,也满足了焊接需求。

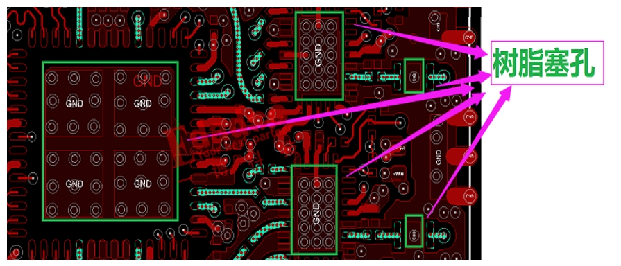
客户孙工要求下面的指示的区域做树脂塞孔+电镀填平,其它过孔做阻焊塞孔。

小蝶是工厂的EQ工程师,是个大美女。
看了客户的要求,她瞪着大眼睛,想了半天,硬是想不明白客户这样做的目的是什么,赶紧发出了工程确认。
制板说明中有指示部分过孔(部分8、12mil)需树脂塞孔,一般塞孔方式只有一种,树脂塞孔或阻焊塞孔,不建议两种塞孔方式同时存在。
请选择其中一项建议(1 or 2):
1)此处树脂塞孔改为阻焊塞孔,12mil过孔缩小到8mil以方便阻焊塞孔制作,请确认此些地方是否需焊接,若是请是否是否会影响客户焊接;
2)整板过孔(8mil、10mil、12mil)改为树脂塞孔+POFV制作
以上建议请选择一个。
客户坚持自己的加工方式,回复如下:

EQ工程师又来了一个二次确认。
两种塞孔方式难以加工,已有树脂塞孔要求,建议整板过孔按树脂塞孔制作以方便加工
建议整板过孔(8mil、10mil、12mil)改为树脂塞孔+POFV制作。
客户坚持自己的要求,工程确认一时陷入僵局,后面工序无法展开。

POFV的流程是什么:

如果按照现在杨工的要求生产,要树脂塞孔+电镀填平之后,再做一次绿油塞孔,流程更长,耗时更多,成本增加。
在下图红色箭头标示处加上阻焊塞孔流程。

孙工说这是以前做过样板,有部分树脂塞孔有部分做了POFV工厂也没有提出来工程确认。

针对此板的部分树脂塞孔及部分绿油塞孔增加加工周期和成本的问题,小蝶和客户的工程师孙工进行了深入的沟通。小蝶说POFV加工不是按过孔多少来计算的,是按照加工流程的时间来计算的,比如说你打一个网约车,拉一个人和拉四个人的价格没有差异。
孙工听完后恍然大悟。
他说如果全板树脂塞孔品质比绿油塞孔好,并且价格没有增加是可以接受的。
沟通无极限,解决客户疑问后的小蝶,心情是美丽的,那天她漫步在宁波的街头,仔细的领略了海港名城的美丽。宁波有一种古典气质的美。典型的江南小镇,清秀婉约,古色古香的建筑比比皆是。行走其中,能感受到一种独特的韵味。这不高速先生马上要到宁波开技术研讨会了,大家可以一起坐下来,聊聊PCB的故事。
本期提问
关于PCB过孔的处理方式,大家有没有一些特别的经历和故事,一起来聊聊。